SRB101EXI-1R

基本信息
型号: SRB101EXI-1R
订货号: 101196283
- ·Reset mit abfallender Flanke
- ·1 Sicherheitskontakt
- ·Geeignet zur Signalverarbeitung von NOT-HALT-Befehlsgeräten, Verriegelungseinrichtungen etc.
- ·Installation in Ex-Zone 2
Bestelldaten
- Hinweis (Lieferfähigkeit):
- Nicht mehr lieferbar!
- Produkt-Typbezeichnung:
- SRB101EXi-1R
- Artikelnummer (Bestellnummer):
- 101196283
- EAN (European Article Number):
- 4250116202355
- eCl@ss Nummer, Version 12.0:
- 27-37-18-19
- eCl@ss Nummer, Version 11.0:
- 27-37-18-19
- eCl@ss Nummer, Version 9.0:
- 27-37-18-19
- ETIM Nummer, Version 7.0:
- EC001449
- ETIM Nummer, Version 6.0:
- EC001449
Zulassungen - Vorschriften
- Zertifikate:
- ATEX
- IECEx
- INMETRO
- PESO
Explosionsschutz
- Explosionsschutz: Vorschriften:
- EN IEC 60079-0
- EN 60079-11
- EN IEC 60079-15
- Explosionsschutz-Zonen:
- 2
- Explosionsschutz-Kategorie:
- 3G
- Explosionsschutz-Kennzeichnung:
- D II 3 G Ex nA nC IIC T5 Gc (Installation SRB, in Zone 2)
- D II (2) G [Ex ib Gb] IIC
- D II (2) D [Ex ib Db] IIIC
Allgemeine Daten
- Klimabeanspruchung:
- EN 60068-2-78
- Werkstoff des Gehäuses:
- Kunststoff, glasfaserverstärkter Thermoplast, belüftet
- Bruttogewicht:
- 220 g
Allgemeine Daten - Eigenschaften
- Drahtbrucherkennung:
- Ja
- Querschlusserkennung:
- Ja
- Starteingang:
- Ja
- Rückführkreis:
- Ja
- Automatische Reset-Funktion:
- Ja
- Reset Flankendetektion:
- Ja
- Erdschlusserkennung:
- Ja
- Integrierte Anzeige, Status:
- Ja
- Anzahl der Hilfskontakte:
- 1
- Anzahl der LEDs:
- 5
- Anzahl der Öffner:
- 2
- Anzahl der Sicherheitskontakte:
- 1
Sicherheitsbetrachtung
Sicherheitsbetrachtung - Relaisausgänge
Mechanische Daten
Mechanische Daten - Anschlusstechnik
Mechanische Daten - Abmessungen
Umgebungsbedingungen
Umgebungsbedingungen - Isolationskennwerte
Elektrische Daten
Elektrische Daten - Digitale Eingänge
Elektrische Daten - Elektromagnetische Verträglichkeit (EMV)
Sonstige Daten
Hinweis
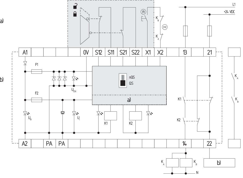
Schaltungsbeispiel
业务合作
还没有人评价,快来抢沙发~






